当前位置: 首页 > 新闻动态 > 正文
猎狐行动之我的电台去哪了?
作者:国防教育办公室 时间:2024-03-29 浏览次数:

电磁频谱监测(无线电测向运动):

无线电测向竞赛十分有趣,像玩捉迷藏游戏似的,运动员忙碌地测听、奔跑,漫山遍野地去搜寻一个个隐蔽电台。在竞赛过程中,得不到指导,也不许接受任何人的任何帮助和提示,只有测向机是运动员的忠实伙伴,向“主人”指示那一只只“狐狸”的藏身之处,引导“主人”去一一抓获。参赛小组手持无线电测向机,测出隐蔽电台的所在方向,采用徒步方式,奔跑一定距离,迅速、准确地逐个寻找出这些信号源,以在规定时间内,按照要求找满台数、使用时间少者为优胜。隐藏起来的信号源像是狡猾的狐狸,“猎狐”行动开始了!

此次趣味赛在无线电测向的基础上增加了难度,3月28日18:00,国旗护卫队集结完毕,整装待发,4人组队,比赛正式开始~

每小组获得了一张地图、一个测向机。小组要在地图上11部电台摆放区域内测听信号确定电台号,11个信号源,只有9个正确的打卡点,小组要在尽可能少的时间内,按照准确的顺序完成打卡。在体力与智力的双重压力下,参赛组成员要快速反应,迅速抉择,每1分钟出发两组,10分钟后,一场速度与激情在校园内上演!

12ADC

冠军时刻:晚上18:48分,第35组参赛队四名队员以第一名返回、打卡成绩有效、用时最短,夺得趣味赛冠军!

冠军组介绍:由左至右:赵俊嘉,陈伟,樊佳硕,胡正鑫。

233C6

3月28日趣味赛20组参赛队成绩单

“驻足、调频、定向、奔跑”,作为一项新兴的户外运动,无线电测向将科技与体育巧妙结合,新奇又有趣,充分激发运动热情,享受运动乐趣。

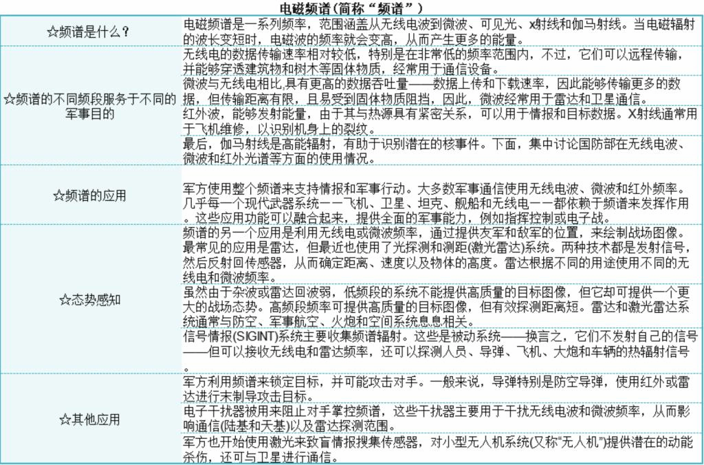
科普小知识:

2D269

DE6A


文字:高亚芝

摄像:张晓亮

终审:仪