打造技术技能人才培养高地是“双高计划”建设重点,其立足于人才培养适应性,着力人才培养改革,努力实现技术技能人才培养从“支撑发展”“优先发展”到“引领发展”。
一、技术技能人才培养高地的内涵特征
技术技能人才培养始终是我国职业教育工作的重要着力点,作为人才培养的重要支撑,高地承载着示范引领职业教育深化改革、带动培养高素质技术技能人才的重要使命,对推动区域产业转型升级、满足区域技术技能供给与全体人民共同富裕具有重要意义。
关于“打造技术技能人才培养高地”的内涵,目前学界尚未形成共识。有学者认为高地是“人才向往与汇集的极核区、高势能区”,体现为“数量分布的高密度、素质的高标准、结构的高对应、流动的高活力、产出的高效益”,集人才聚合、培养、流动、效能发挥等内容于一体,强调培养与产出等方面的标准示范引领;也有学者指出,高地包含“德才兼备、以德为先的基本要求,工学结合、知行合一的培养机制,德智体美劳五育并举的培养重点,工匠精神培养的新要求以及复合技术技能人才的培养产出”六个方面的内容,强调人才培养德技并修的类型定位;还有学者强调要从思想观念、评价尺度和制度创新等宏观层面上统筹高地建设规划、协同政行企校等主体从中观层面建立健全人才培养高地联盟以及合作发展机制、以“区校一体”等微观实践进行职业教育高质量改革,持续引领打造新高地。
由此可知,技术技能人才培养高地具有强类型特征、高标准引领、高质量改革、高效能产出的内涵特征,体现在“目标、功能、过程、结果”四维度的建设需求。从建设目标上看,高地聚焦德技兼备、知行合一的高素质人才培养目标,强化职业教育类型特色,强调“教育性”和“职业性”的深度融合,面向高端产业和产业高端,坚持德技并修、工学结合;从建设功能来看,高地强调示范引领作用发挥,以教学标准、行业标准与技术标准为导向不断更新迭代人才培养层次和质量,拔高人才、刺激产业,以区域高地支撑带动高职院校学生全面发展和辐射引领整个经济社会高质量发展;从建设过程来看,高地着眼于新时代高质量发展新要求,以课程、教材、教学三大要素创新为重点来推进人才培养模式改革,在“常规性”基础上追求“创新性”突破,将高职院校教育改革推向新的质量改革方向;从建设结果来看,高地应呈现出人才培养成果多、人才培养质量优、人才培养贡献大的结果特征,以人才培养显性绩效产出和潜在育人经验示范映射高职院校学生在学以成人、技能成才、技能报国等方面的育人成效。
综上,笔者认为,技术技能人才培养高地应是面向高端产业和产业高端,聚焦德技兼备、知行合一的高素质技术技能人才培养目标,以教学标准、行业标准与技术标准为导向,以课程、教材、教学改革为重点,全面深化人才培养模式改革,高效益示范引领带动人才培养的高势能区域,其主要目标是实现职业教育发展的内在培养指标和外在产出表征达到区域发展最优。

二、技术技能人才培养高地的分析框架
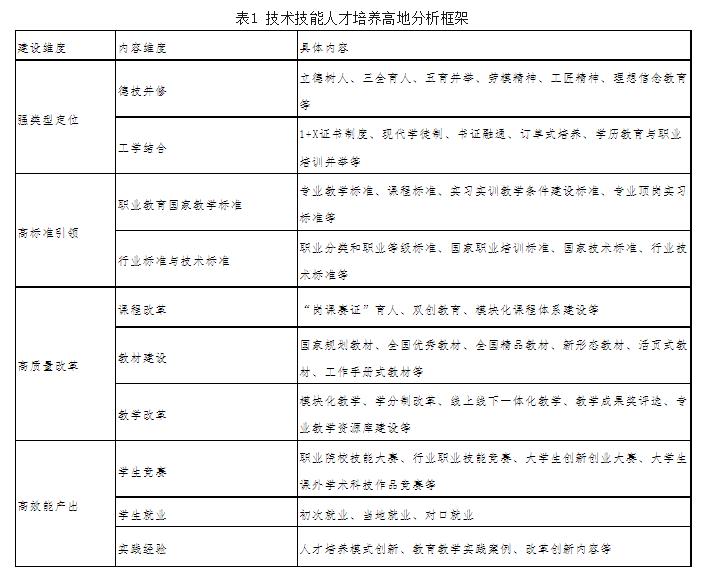
高地既是引领高素质技术技能人才培养的亮点经验样板,也是辐射带动整个社会高质量改革发展的高势能区域,体现了“双高院校”强类型定位、高标准引领、高质量改革、高效能产出的“区域最优”发展需求。基于此,以“一强三高”为建设维度构建高地分析框架,具体如表1所示。
具体而言,“强类型定位”是落实立德树人根本任务、坚持德技并修、工学结合进行技术技能人才培养的目标体现,科学回答了职业教育“培养什么人、怎么培养人”的根本性问题;“高标准引领”是引领职业教育人才培养改革发展的重要突破口,代表着高地示范引领内涵的高级形态;“高质量改革”是职业教育人才培养的核心内容,有力破解了职业院校高质量发展的瓶颈制约;“高效能产出”是职业教育人才培养和改革经验的成果绩效,展现了高职院校人才培养从“量变”走向“质变”的效果。综上,这四个分析维度既考虑到了“双高计划”建设重点,也权衡了职业院校人才培养的内外部因素,是高地建设过程中必不可少的重要部分。(节选自《高等职业教育探索》2023年第3期)