“2020年‘挑战杯’河北省大学生创业计划竞赛”圆满结束,伟德官网取得了3项一等奖,4项二等奖,3项三等奖的好成绩。
本次“挑战杯‘’竞赛”是由共青团河北省委、省教育厅、省科协和省学联共同主办的一项具有导向性、示范性、实践性和群众性的创业交流活动,每两年举办一届,在高校和社会上有着广泛的影响,被誉为中国大学生科技创新创业的“奥林匹克”盛会。
伟德官网今年首次参加该项赛事,能够取得如此骄人战绩,与指导老师的精心指导和参赛学生的努力是分不开的。学校将以此次大赛为契机,进一步提高创新创业教育水平,努力为全校师生搭建更广阔的创新创业平台,进而发现和培育更多创新创业人才。
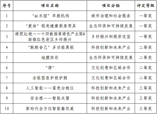
附:竞赛获奖名单
