为适应科技发展、技术进步对行业生产、建设、管理、服务等领域带来的新变化,顺应软件与信息技术服务业、文化艺术业等行业数字化、网络化、智能化发展的新趋势,对接新产业、新业态、新模式下虚拟现实与增强现实引擎应用、建模和动画、界面交互、软硬件系统搭建等岗位(群)的新要求,不断满足虚拟现实产业高质量发展对高素质技能人才的需求,推动职业教育专业升级和数字化改造,提高人才培养质量。
一、培养目标
本专业培养能够践行社会主义核心价值观,传承技能文明,德智体美劳全面发展,具有一定的科学文化水平,良好的人文素养、科学素养、数字素养、职业道德、创新意识,爱岗敬业的职业精神和精益求精的工匠精神,较强的就业创业能力和可持续发展的能力,掌握本业知识和技术技能,具备职业综合素质和行动能力,面向软件和信息技术服务、互联网和相关服务等行业的信息和通信工程技术人员、软件和信息技术服务人员等职业,能够从事程序设计、数据采集与分析、网络管理、信息系统运行维护等工作的高技能人才。
二、主干课程
专业基础课程主要包括:数字绘画、虚拟现实技术概论、虚拟空间社交文化、Python程序设计基础、三维软件技术基础、视频剪辑与合成、虚拟现实项目设计、数字图像处理等课程。专业核心课程主要包括:虚拟现实高级模型制作、虚拟现实与增强现实引擎渲染技术、三维动画制作、虚拟现实与增强现实引擎交互技术、界面交互设计、软硬件系统搭建和维护等课程。
三、实训条件
在校内主要开展用户界面设计实训、python数据分析实训、虚拟现实模型搭建实训、三维动画模型实训等4个实训。在校外进行综合项目技能训练等1个实训。在软件开发、前端开发、大数据和网络安全等行业的相关企业进行计算机应用技术专业实习,包括认识实习和岗位实习。
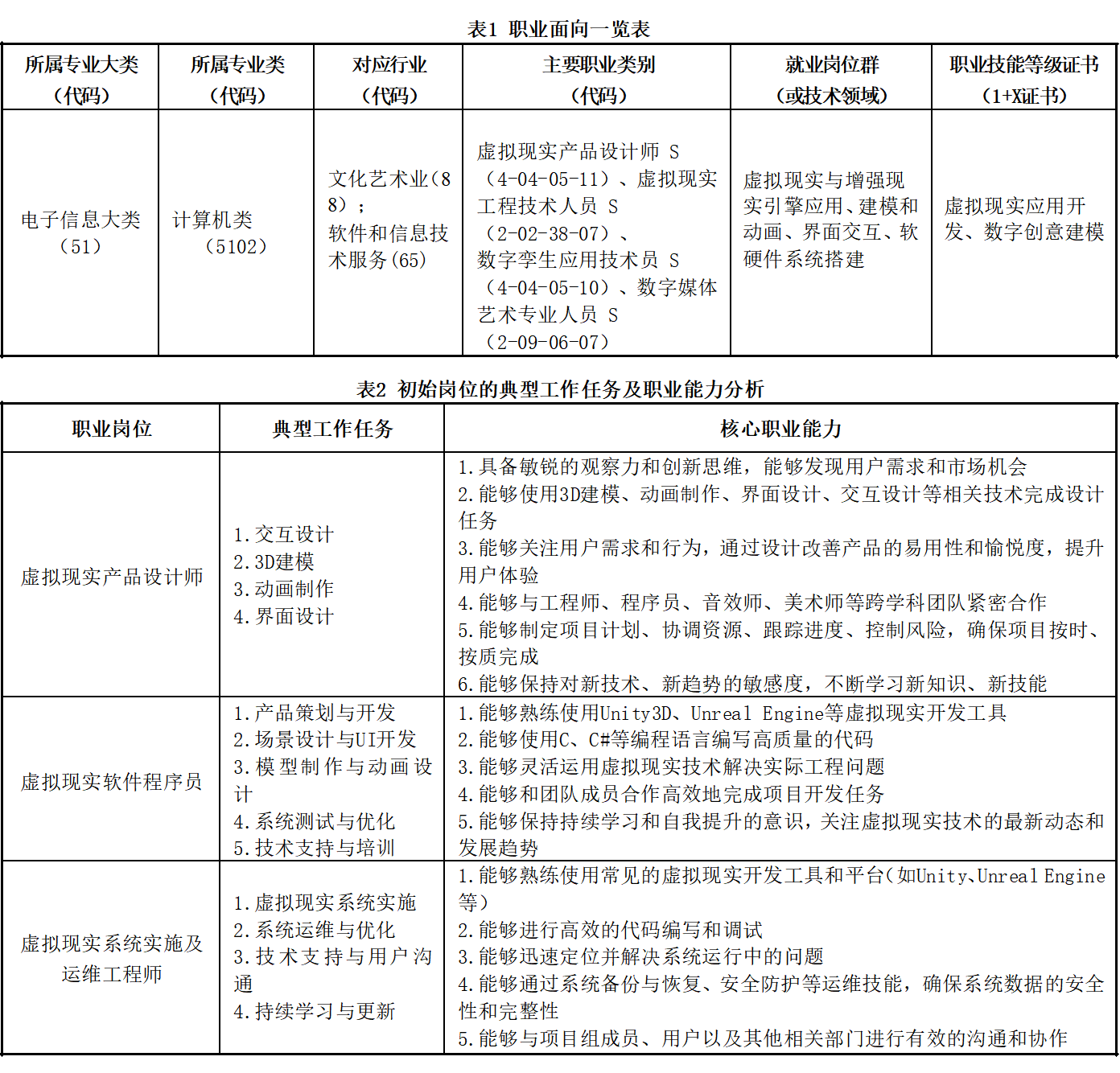
四、就业面向

五、职业资格证书或技能等级证书
