一、培养目标
本专业培养能够践行社会主义核心价值观,传承技能文明,德智体美劳全面发展,具有扎实的科学文化基础,良好的人文底蕴、科学思维、数字素养、职业操守、创新意识,恪尽职守的职业精神和追求卓越的工匠精神,较强的就业创业能力与可持续发展潜力,熟练掌握本专业知识和技术技能,具备优秀职业综合素质与实践行动能力,面向物联网技术应用行业的物联网系统集成工程师、智能设备开发工程师等职业,能够从事物联网系统规划设计、智能设备开发调试、物联网项目运维管理等工作的高技能人才。
二、主干课程
专业基础课程主要包括:物联网工程导论、程序设计基础、单片机技术、数据库技术及应用、计算机网络技术课程,电工电子技术。专业核心课程主要包括:传感器应用技术、无线传输技术、自动识别技术、物联网设备装调与维护、物联网系统部署与运维、物联网工程设计与管理,物联网应用开发。
三、实训条件
在人工智能、软件技术、物联网等行业的相关企业进行人工智能技术应用专业实习,包括认识实习和岗位实习。
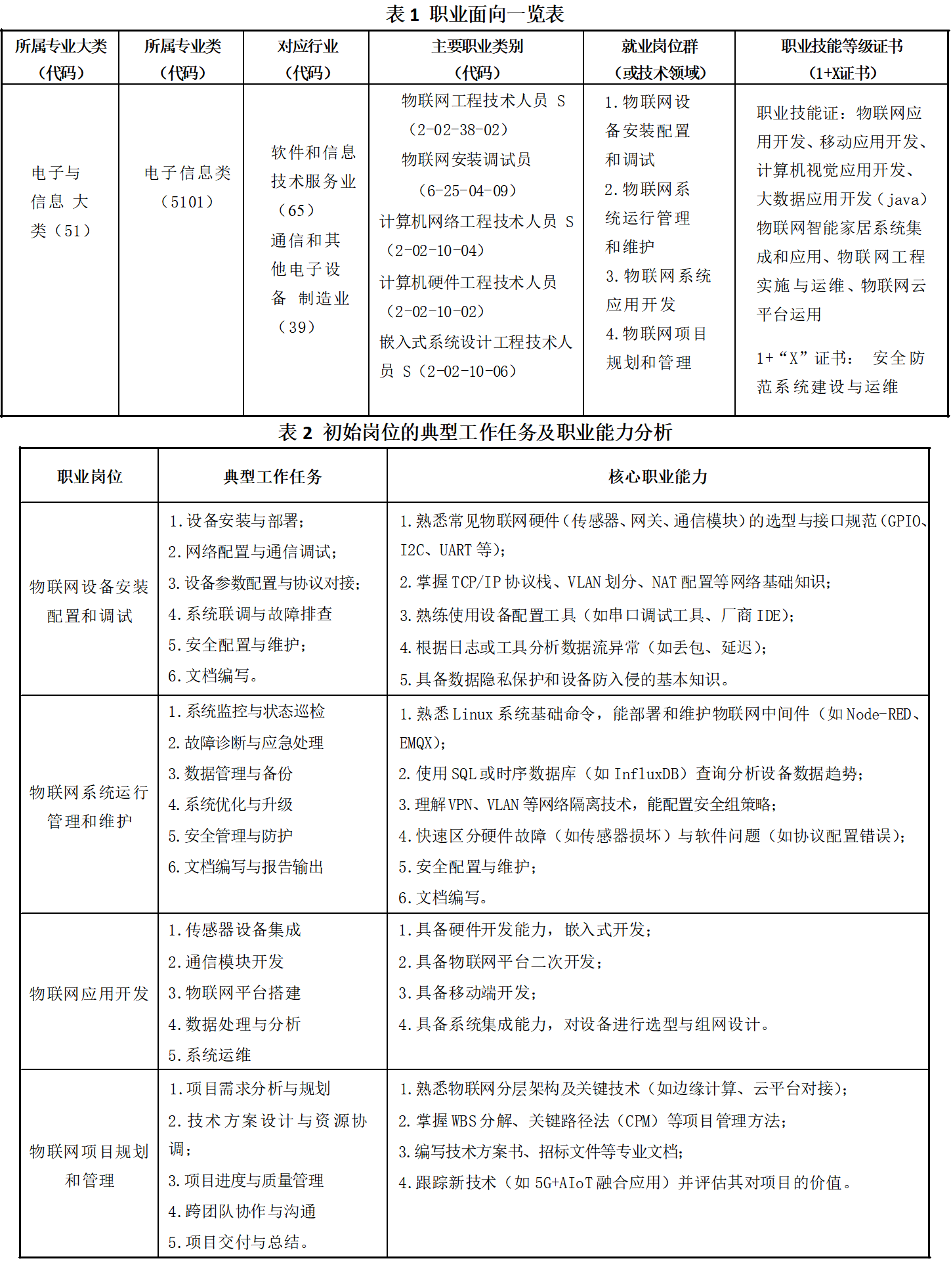
四、就业面向

五、职业资格证书或技能等级证书
