为适应5G通信、物联网、人工智能等领域技术融合带来的新变化,顺应移动互联网产业智能化、平台化、生态化发展的新趋势,对接新产业、新业态、新模式下移动应用开发工程师、物联网应用工程师、小程序全栈开发等岗位(群)的新要求,不断满足移动互联网行业高质量发展对高素质复合型技能人才的需求,推动职业教育专业升级和数字化改造,提高人才培养质量。
一、培养目标
本专业培养德智体美劳全面发展,适应京津冀协同发展需要,掌握扎实的科学文化基础和移动互联设备选型、HarmonyOS应用开发技术、OpenHarmony设备互联技术、无线通信技术、数据库配置与管理、测试技术、移动端UI设计、面向对象语言及相关法律法规等知识,具备移动互联产品安装与调试、驱动程序开发、移动端原生APP开发、移动端Web开发、小程序开发、后端框架Restful API开发等能力,具有工匠精神与数字素养,具有信息安全与法律意识,具有团队协作与沟通能力,能够从事移动互联应用软硬件开发、移动互联系统集成、HarmonyOS应用开发、OpenHarmony设备开发、运营与维护等工作的懂经济、会管理的高素质技术技能人才。
二、主干课程
专业基础课程主要包括:ArkTS程序设计基础 、Linux操作系统 、C语言程序设计 、计算机网络技术、电子电路技术基础、数据库技术及应用课程。专业核心课程主要包括:OpenHarmony轻量设备开发理论与实战、基于OpenHarmony智慧家居系统综合开发实践、OpenHarmony操作系统架构、基于OpenHarmony家庭医疗健康平台软硬一体项目实战、嵌入式开发及应用、移动互联应用程序开发课程。
三、实训条件
在校内主要开展数据库设计与SQL语言应用、编程基础语法和算法逻辑、综合项目技能训练等3个实训。在校外进行综合项目技能训练等1个实训。在人工智能、软件技术、物联网等行业的相关企业进行移动应用互联技术专业实习,包括认识实习和岗位实习。
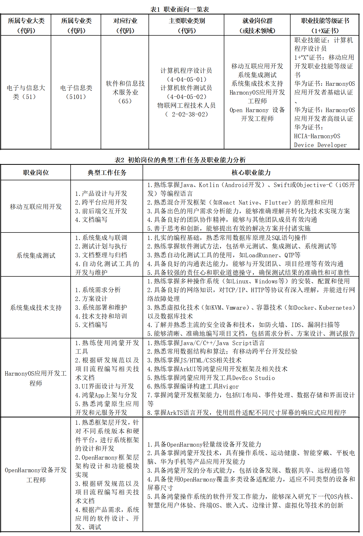
四、就业面向

五、职业资格证书或技能等级证书
